文章
  • 文章
搜索

新闻资讯

NEWS INFORMATION

首页 >> 新闻资讯 >>业界资讯 >> 突发!成都楼市再出新政!支持刚性和改善性住房需求
详细内容

突发!成都楼市再出新政!支持刚性和改善性住房需求

图片


PART01

成都楼市再出新政!


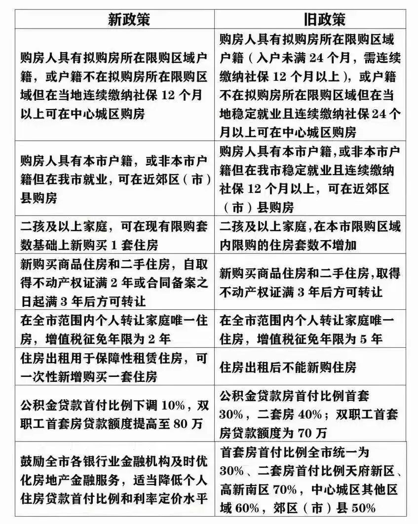
5月31日,记者从成都市住建局获悉,为认真贯彻落实党中央、国务院决策部署,坚持房子是用来住的、不是用来炒的定位,支持刚性和改善性住房需求,成都市房地产市场平稳健康发展领导小组办公室出台《关于进一步优化完善房地产政策促进市场平稳健康发展的通知》(以下简称《通知》),进一步优化完善房地产政策。

《通知》优化了购房条件。在我市中心城区(青白江区、新津区除外,下同)新购买商品住房或二手住房的,应当同时符合以下条件:


一、购房人具有拟购房所在限购区域户籍,或户籍不在拟购房所在限购区域但在当地连续缴纳社保12个月以上。 

二、本市户籍居民两人及以上家庭在中心城区范围内拥有1套以下(含1套)自有产权住房,或本市户籍居民成年单身家庭、非本市户籍居民家庭在中心城区范围内无自有产权住房。

在我市近郊区(市)县(含东部新区、青白江区、新津区,下同)新购买商品住房或二手住房的,购房人应具有本市户籍,或非本市户籍但在本市就业。


《通知》明确更好满足多子女家庭住房需求。二孩及以上家庭,可在现有限购套数基础上新购买1套住房。

《通知》优化住房交易条件。在全市范围内新购买的商品住房或二手住房,自取得不动产权证满2年或合同备案之日起满3年后方可转让。

《通知》完善税收调节政策。在全市范围内个人转让家庭唯一住房的,增值税由满5年免征调整为满2年免征。

《通知》支持居民将自有住房用于保障性租赁住房。居民自愿将自有住房用于保障性租赁住房出租给新市民、青年人等群体,承诺遵守保障性租赁住房相关政策规定且5年内不上市交易,并纳入成都市保障性租赁住房管理服务平台管理的,可一次性新增购买一套住房。

《通知》优化公积金贷款政策。公积金贷款首付比例下调10%,双职工家庭购买首套住房的最高贷款额度提高至80万。

此外,鼓励支持全市各银行业金融机构及时优化房地产金融服务,适当降低个人住房贷款首付比例和利率定价水平,具体由四川省市场利率定价自律机制研究确定。



PART02

解读房产新政

一问一答来了!

Q1:出台《关于进一步优化完善房地产政策促进市场平稳健康发展的通知》的目的是什么?


A:

     

 为认真贯彻落实党中央、国务院决策部署,坚持“房住不炒”定位,支持刚性和改善性需求,促进房地产业良性循环和健康发展。


Q2:个人连续缴纳社保满12个月及以上的,其购房区域如何认定?


A:

    

个人连续缴纳社保12个月及以上的,可以在个体工商户注册地相应限购区域购房;非个体工商户的,其购房资格参照公司注册地在五城区的情形执行。


Q3:二孩及以上家庭如何认定?


A:

    

依托成都市网络理政办、公安、卫健等部门数据共享,结合户籍信息、出生信息由系统进行判定,系统无法判定的可通过申请人提供户口、出生证明等材料予以认定。


Q4:是否所有新购买住房都是自取得不动产权证满2年或合同备案之日起满3年后方可转让?


A:

     

不是。根据《城市房地产管理法》第三十八条“未依法登记领取权属证书的不得转让”规定,新购买的住房在合同备案之日起满3年须取得不动产权证书的方可进行转让。未取得不动产权证书的,满3年也不得转让,也不得进行合同备案变更。

人才公寓、重大产业化项目配套住房、登记报名人数在当期房源数3倍以上的热点楼盘、以人才名义获取购房资格购得住房的限售年限不变


Q5:居民申请纳入保障性租赁住房管理的房屋通过审核后,是否申请通过1套即可新增购买1套住房资格?


A:

      

保障性租赁住房管理服务平台对房源权属等数据进行信息比对,符合条件的纳入平台房源库管理、公示。房源入库后,居民信息自动推送至房屋交易部门,居民即可申请在出租房屋所在限购区域取得新增购买一套住房资格。居民一次或多次,将一套或多套自有住房用于保障性租赁住房,均只能新增一次购买一套住房的资格。居民将名下唯一住房用于保障性租赁住房的,不认定为无房家庭。


Q6:新市民、青年人如何申请用于保障性租赁住房的居民自有住房?


A:

    

 新市民、青年人等群体通过成都市保障性租赁住房管理服务平台提出申请,审核通过后取得“保障性租赁住房天府租赁码”,通过平台与出租人签订租赁合同。


Q7:用于保障性租赁住房的居民自有住房租金标准如何确定?


A:

    

保障性租赁住房租金接受政府指导,租金标准不超过市场租金的90%,且租金年涨幅不超过5%。市场租金标准按照市房屋租赁服务中心定期发布的《成都市租赁住房平均租金水平信息》执行。


Q8:对纳入保障性租赁住房管理的房屋如何监管?


A:

     

居民通过成都市保障性租赁住房管理服务平台提出申请,阅知《房屋纳入保障性租赁住房权利义务告知书》,签订《房屋纳入保障性租赁住房承诺书》,承诺出租房屋5年内不上市交易且单次租赁合同期限不低于1年等内容。因法院判决、继承等情形造成房屋转让的,该套住房仍须作为保障性租赁住房直至5年期满。


Q9:纳入保障性租赁住房管理的房屋出租人违反相关规定如何处理?


A:

    

出租人发生违规违约行为的,将对出租房屋和通过出租房屋获得资格购买的房屋进行房产交易和不动产登记限制,直至出租人整改后方可解除。


Q10:公积金政策有什么优化?


A:

    

 进一步发挥公积金对住房消费的支持作用,公积金贷款首付比例下调10%,即首套房首付比例由30%下调至20%,二套房首付比例由40%下调至30%。此外,双职工购买首套住房的最高贷款额度由70万提高至80万。


Q11:政策调整后和原有政策有哪些区别?


图片


Q12:有没有咨询电话?


A:

     

房屋交易相关问题咨询电话:

86279136、86279104

保障性租赁住房相关问题咨询电话:

86280083、61889271

税务相关问题咨询电话:

87774787

公积金相关问题咨询电话:

86280036

图片


来源:成都住建

技术支持: 企询达 | 管理登录
seo seo